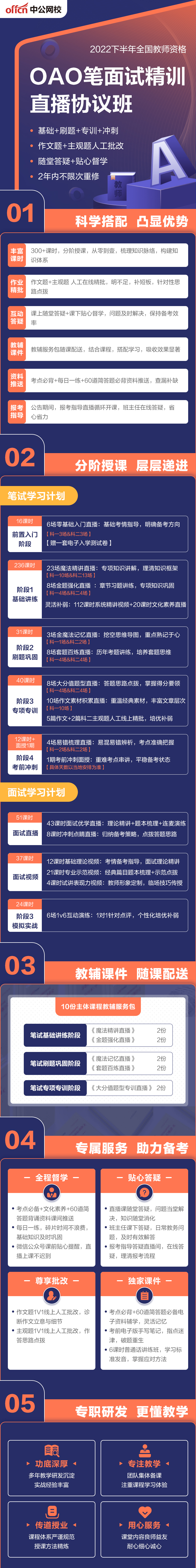
———————— 笔试阶段 ————————
【赠】(6节/16课时)零基础入门直播回放(含1套入学测试卷)
【阶段1-基础讲练】
魔法精讲直播:23节/77课时
金题强化直播:8节/27课时(直播回放)
灵活补弱:112课时精讲视频+20课时文化素养积累直播
第1阶段检测:阶段模考测验+(2节)直播解析
【阶段2-刷题巩固】
魔法记忆点拨直播:3节/10课时挖空版思维导图(直播回放)
套题百炼直播:8节/21课时(直播回放)
第2阶段检测:阶段模考测验+(2节)直播解析
【阶段3-专项专训】
大分值题型专训直播:8节/27课时
作文素材积累直播:10次/13课时重温经典素材,灵活补弱
1对1批改服务:5篇作文+2篇科目二主观题批改
【阶段4-考前冲刺】
易错梳理直播:4节/12课时
考前面授冲刺:考前面授冲刺1期 知识串讲
———————— 面试阶段 ————————
【面试直播】43课时面试优学直播+8课时冲刺直播
【面试视频】37课时面试理论系统精讲班
【1对6互动】6次“1对6”小班活动,实战演练
———————— 配套服务 ————————
【辅学课程】6课时普通话专项
【教辅配送】10本教辅服务包 随课配送
【报名指导】1对1报名指导直播间
【考点背诵】综合素质+科目二核心知识背诵资料
【资料推送】每日一练+魔法记忆拉力赛+考前手写笔记
【专属答疑】直播随堂答疑+专属班主任1V1答疑










购课需要注册用户名进行登录后进行,听课账号即为注册用户名。
