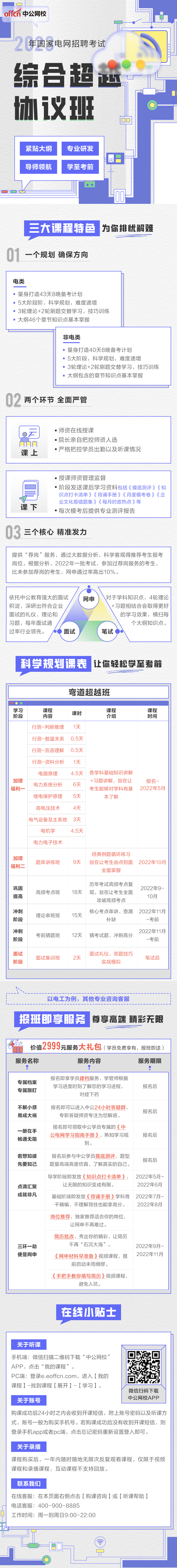
正课课程时长:
18天(直播)+15天/12天(面授)+8天8晚(面授)+2天(面授)
福利课程时长:
176课时(网校)+72课时(网校)
可选类别:电工类(本科/专科)、财会类、通信类、计算机类、金融类、管理类、其他工学类、其他类
——笔试阶段——
第一阶段:【巩固拔高】高频考点直播班(18天)
第二阶段:【考前狂记】15天考前理论串讲班(电工)/12天考前理论串讲班(非电)
第三阶段:【封闭冲刺】8天8晚考前冲刺猜题班
——面试阶段——
第四阶段:【面试训练】2天面试课程(面授)
——课程福利——
【加送福利1】176课时专项讲练班(网校)
【加送福利2】1000题题库狂刷(网课)
注意:网课主要用作课前预习跟课后复习。








购课需要注册用户名进行登录后进行,听课账号即为注册用户名。
